资讯详情
【pg电子游戏试玩力学课堂】质料力学性能(硬度拉伸磨损高温)测试先容
- 分类:公司新闻
- 作者:
- 泉源:
- 宣布时间:2019-07-11 15:49
- 会见量:
【提要形貌】主要是指质料的宏观性能,,,如弹性性能、塑性性能、硬度、抗攻击性能等。。。。。。。它们是设计种种工程结构时选用质料的主要依据。。。。。。。种种工程质料的力学性能是凭证有关标准划定的要领程序,,,用响应的试验装备和仪器测出的。。。。。。。产品质料的力学性能是指质料在差别情形(温度、介质、湿度)下,,,遭受种种外加载荷(弹性性能、塑性性能、拉伸、压缩、弯曲、扭转、抗攻击性能、交变应力等)时所体现出的力学特征。。。。。。。质料的力学性能是凭证有关标准划定的要领和
【pg电子游戏试玩力学课堂】质料力学性能(硬度拉伸磨损高温)测试先容
【提要形貌】主要是指质料的宏观性能,,,如弹性性能、塑性性能、硬度、抗攻击性能等。。。。。。。它们是设计种种工程结构时选用质料的主要依据。。。。。。。种种工程质料的力学性能是凭证有关标准划定的要领程序,,,用响应的试验装备和仪器测出的。。。。。。。产品质料的力学性能是指质料在差别情形(温度、介质、湿度)下,,,遭受种种外加载荷(弹性性能、塑性性能、拉伸、压缩、弯曲、扭转、抗攻击性能、交变应力等)时所体现出的力学特征。。。。。。。质料的力学性能是凭证有关标准划定的要领和
- 分类:公司新闻
- 作者:
- 泉源:
- 宣布时间:2019-07-11 15:49
- 会见量:
主要是指质料的宏观性能,,,如弹性性能、塑性性能、硬度、抗攻击性能等。。。。。。。它们是设计种种工程结构时选用质料的主要依据。。。。。。。种种工程质料的力学性能是凭证有关标准划定的要领程序,,,用响应的试验装备和仪器测出的。。。。。。。
产品质料的力学性能是指质料在差别情形(温度、介质、湿度)下,,,遭受种种外加载荷(弹性性能、塑性性能、拉伸、压缩、弯曲、扭转、抗攻击性能、交变应力等)时所体现出的力学特征。。。。。。。质料的力学性能是凭证有关标准划定的要领和程序,,,用响应的试验装备和仪器测出的。。。。。。。

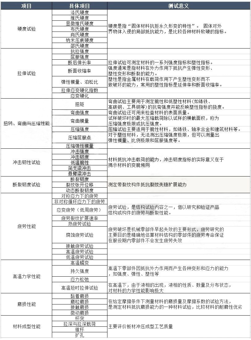
力学性能的主要检测项目有:硬度测试、拉伸测试、疲劳性能、磨损性能、攻击韧性试验、高温力学性能、弯曲与压缩性能、断裂韧度试验、质料成型性能等9个方面。。。。。。。
